银河娱乐
银河娱乐-银河博彩
银河娱乐
银河娱乐 概况
银河娱乐 简介
领导班子
组织架构
联系我们
师资队伍
护理学基础教研室
外科护理学教研室
护理人文教研室
护理学实践教研室
内科护理学教研室
妇产科及儿科护理学教研室
临床护理教研室
南山学者
特聘教授
客座教授
人才培养
本科生教育
研究生教育
优秀毕业生
科研与学科
科学研究
学科建设
学术交流
学生风采
招生与就业
党群工作
合作交流
专题网站
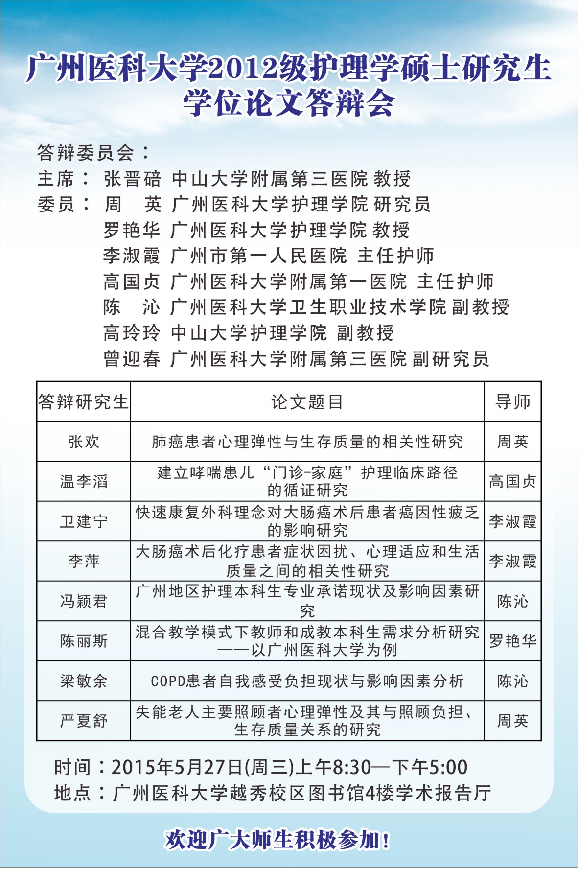
广州医科大学2012级护理学硕士研究生学位论文答辩会
时间:2015年05月25日 来源:
相关信息:
关于开展专兼职教师“护理教育理论与技术”培训的通知(5月底)
2015年广州医科大学护理学术沙龙
“护理教育理论与技术”专题系列培训(4月底)
车锡英客座教授聘任仪式暨学术讲座
【
关闭
】